浏览次数604
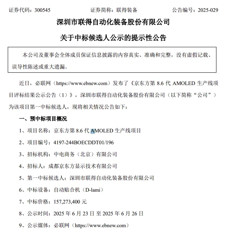
近日,必联网发布了《京东方第 8.6 代 AMOLED 生产线项目评标结果公示公告》,其中深圳市联得自动化装备股份有限公司为该项目第一中标候选人。

根据相关公告内容显示,此次招标人为成都京东方显示技术有限公司,拟中标设备为自动贴合机(D-lami),拟中标价格达1.57亿元。
联得装备表示,若公司能够签订正式项目合同并顺利实施,将对公司未来的经营业绩产生积极影响,且不会影响公司经营的独立性。
相关资料显示,招标方成都京东方显示技术有限公司承运着京东方首条G8.6代AMOLED产线,该项目总投资630亿元,设计产能每月3.2万片玻璃基板(尺寸2290mm×2620mm),是四川省迄今投资体量最大的单体工业项目,主要生产笔记本电脑、平板电脑等智能终端高端触控OLED显示屏。
从该产线5月底实现提前4个月开始工艺设备搬入事件来看,京东方正在赶超三星显示,已率先由建设阶段开始向产线运营阶段转换。
且与其它建设中的G8.6代OLED产线不同的是,京东方B16采用LTPO背板技术与叠层发光器件(Tandem OLED)制备工艺。
作为对比,三星显示器采用的依旧是Oxide路线,维信诺则是更有潜力的VIP(无FMM)路线。
因此,B16在规划之初就锚定了高附加值产品赛道,也是全球唯一的“高端”8.6代OLED产线。
也正是由于侧重点不同,该产线会更精准的切入未来IT市场OLED化带动的增量空间,市场一直担忧的高世代OLED产线密集投产后将进一步压缩存量OLED利润空间,或许能够做到一定程度避免。
更多精彩资讯,就在夸克显示网(公众号:Quark-display)



需要登录才能发表评论!